【北海道冬季原子力防災訓練】参観へのお誘い

国と北海道は合同で本年 平成29年(2017年)2月4日に泊原発UPZ圏内13ヶ町村を対象に冬季の原子力防災訓練を実施します。
11月に防災訓練を参観した「道民視察団」は、冬季訓練についても、訓練内容等の現地視察を行い、記録、報告する予定。
特に札幌圏は、訓練日も雪まつりシーズンにあたり、この時期に原子力有事が起こった際に、住民がどこに避難するのか?ということまでは考慮されていないのではないかという疑問の声もすでにあがっています。
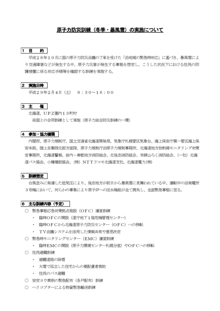
以下は北海道原子力安全対策課よりいただいた、現在明かされている情報です。
同課は、訓練内容等、詳細は実施日が近づいたら、公開されるとしています。
※事故発生の想定では、付随して、地震・津波等が起こるとはされておらず、複合災害の可能性をしていません。

【道民視察団】冬季原子力防災訓練にご参加・ご協力いただける方はご連絡ください。
活動費 カンパ先 振込口座
Please put money in here.
ゆうちょ銀行 普通預金 口座番号 19270 3146631
マシオン恵美香 emika69@yahoo.co.jp,

昨年の記録・報告から